XoopenSim (12 files)
- Menu.jpg [詳細]
- AvatarInfo.jpg [詳細]
- LastName.jpg [詳細]
- Preference.jpg [詳細]
- RegionInfo.jpg [詳細]
- EditAvatar.jpg [詳細]
- CreateAvatar.jpg [詳細]
- AvatarList.jpg [詳細]
- RegionList.jpg [詳細]
- WorldMap.jpg [詳細]
- DB.jpg [詳細]
- xoopensim.gif [詳細]
autoattend (E)/user_manual (1 files)
autoattend/user_manual (1 files)
XoopenSim (E) (12 files)
- www.nsl.tuis.ac.jp_gate.php [詳細]
- MenuE.jpg [詳細]
- RegionInfoE.jpg [詳細]
- XoopenSim_Preferences_e.jpg [詳細]
- XoopenSim_RegionsList_e.jpg [詳細]
- XoopenSim_Home_e.jpg [詳細]
- XoopenSim_WorldMap_e.jpg [詳細]
- XoopenSim_Lastnames_e.jpg [詳細]
- XoopenSim_CreateAvatar_e.jpg [詳細]
- XoopenSim_EditAvatar_e.jpg [詳細]
- XoopenSim_AvatarsList_e.jpg [詳細]
- XoopenSim_AvatarInfo_e.jpg [詳細]
Rinions/File Player (1 files)
Rinions (J)/File Player (1 files)
Rinions (J)/Window Menu (1 files)
Rinions (J)/File Menu (1 files)
Rinions/Setting Menu (10 files)
- Setting_Sensor_en.png [詳細]
- Setting_Save_en.png [詳細]
- Setting_Out_en.png [詳細]
- Setting_Net_en.png [詳細]
- Setting_Motion_kinect_en.png [詳細]
- Setting_Motion_openni_en.png [詳細]
- Setting_Log_en.png [詳細]
- Setting_Dev_en.png [詳細]
- Setting_Anim_en.png [詳細]
- Setting_Menu_en.png [詳細]
Rinions/Window Menu (1 files)
Rinions (J)/Setting Menu (10 files)
- Setting_Sensor_jp.png [詳細]
- Setting_Save_jp.png [詳細]
- Setting_Out_jp.png [詳細]
- Setting_Net_jp.png [詳細]
- Setting_Motion_openni_jp.png [詳細]
- Setting_Motion_Kinect_jp.png [詳細]
- Setting_Log_jp.png [詳細]
- Setting_Dev_jp.png [詳細]
- Setting_Anim_jp.png [詳細]
- Setting_Menu_jp.png [詳細]
SLKinect2 (J)/Manual (15 files)
- DIALOG_LOG2_J.jpg [詳細]
- DIALOG_NETWORK3_J.jpg [詳細]
- DIALOG_NETWORK2_J.jpg [詳細]
- TOOL_SENSOR.jpg [詳細]
- TOOL_LOG.jpg [詳細]
- STATUS_BAR_J.jpg [詳細]
- MENU_WINDOW_J.jpg [詳細]
- MENU_SETTING_J.jpg [詳細]
- MENU_MODE_J.jpg [詳細]
- MENU_J.jpg [詳細]
- MENU_FILE_LOGIN_J.jpg [詳細]
- MENU_FILE_J.jpg [詳細]
- DIALOG_SENSOR_J.jpg [詳細]
- DIALOG_DATA_J.jpg [詳細]
- DIALOG_ANIMATION_J.jpg [詳細]
Rinions/Whole_View (1 files)
Rinions (J)/Whole_View (1 files)
SLKinect2 (J) (1 files)
XoopenSim (E)/Getting Start (2 files)
SLKinect1 (7 files)
- Broken.jpg [詳細]
- SLKinect.jpg [詳細]
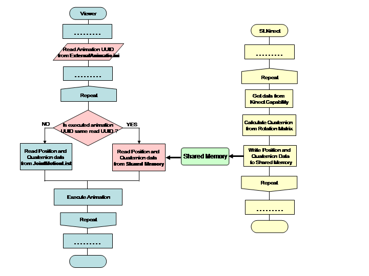
- SharedMemory.png [詳細]
- SharedMemory.pdf [詳細]
- SLKinect.pdf [詳細]
- SLKinect.png [詳細]
- www.nsl.tuis.ac.jp_th_1320051998.jpg [詳細]
anm_server/Mechanism (4 files)
