- Structure_of_SharedMemory.png [Info]
- Quaternion_of_Joints.png [Info]
- Joints_of_SL_and_Kinect.png [Info]
- Flowchart_of_Viewer.png [Info]
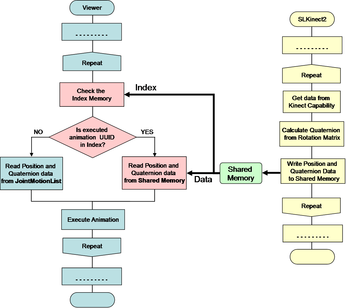
- Flow_Anim_Data.png [Info]
- DIALOG_LOG2_E.jpg [Info]
- DIALOG_NETWORK3_E.jpg [Info]
- DIALOG_NETWORK2_E.jpg [Info]
- DIALOG_SENSOR_E.jpg [Info]
- DIALOG_DATA_E.jpg [Info]
- DIALOG_ANIMATION_E.jpg [Info]
- TOOL_LOG.jpg [Info]
- TOOL_SENSOR.jpg [Info]
- STATUS_BAR_E.jpg [Info]
- MENU_WINDOW_E.jpg [Info]
- MENU_SETTING_E.jpg [Info]
- MENU_MODE_E.jpg [Info]
- MENU_FILE_LOGIN_E.jpg [Info]
- MENU_FILE_E.jpg [Info]
- MENU_E.jpg [Info]
SLKinect1 (J) (1 files)
SLKinect1/Getting Start (14 files)
- SettingLog.jpg [Info]
- SettingView.jpg [Info]
- Sensor.jpg [Info]
- SettingMenu.jpg [Info]
- SensorWindow.jpg [Info]
- LogWindlwMenu.jpg [Info]
- LogMenu.jpg [Info]
- STOP.jpg [Info]
- START.jpg [Info]
- LogWindow.jpg [Info]
- SLKinect.jpg [Info]
- PSI_Pose2.jpg [Info]
- T_Pose2.jpg [Info]
- OpenNI_PSI.jpg [Info]
Asterisk (1 files)
sl_relay (E) (1 files)
sl_info (E) (2 files)
sl_cache (E) (1 files)
sl_voice_relay (E) (2 files)
sl_relay (2 files)
openbsd/zaurus (1 files)
ffmpeg (1 files)
sl_cache (2 files)
Modlos (E)/Tab Menu (1 files)
